
2022级新葡京娱乐城官网
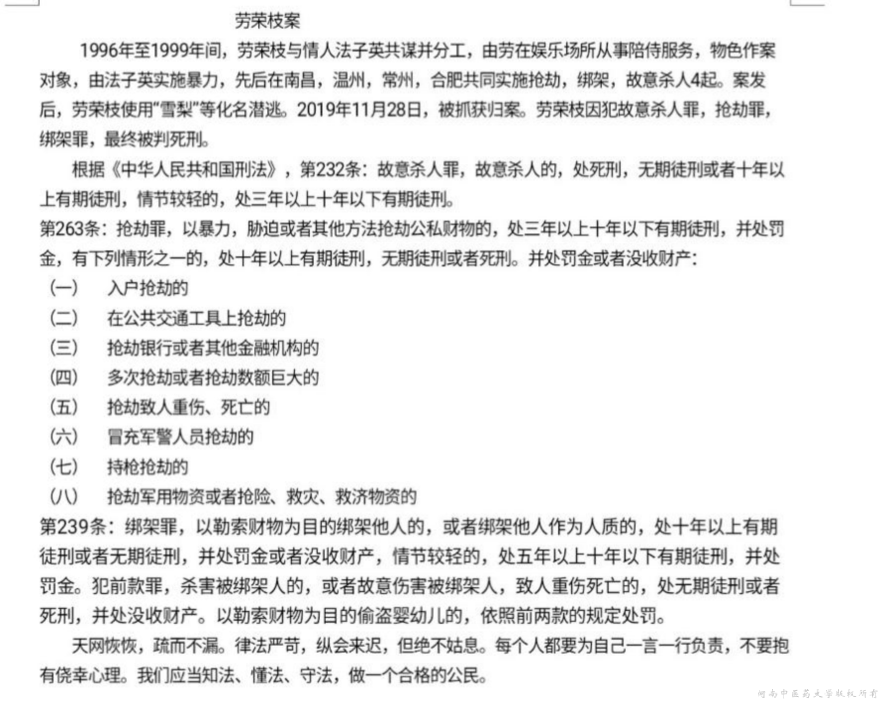
中药学类一班赵爽凡《劳荣枝案》
本网讯(文/姚天意 张田丽 图/姚天意)为使同学们深入学习贯彻习近平法治思想,深刻理解和把握其中关于宪法的重要论述,大力弘扬宪法精神,切实增强宪法意识,新葡京娱乐城官网
远志医药文学社以国家宪法日到来之际为契机,于2022年12月2日在线上举办“感受宪法温度,践行宪法精神”宪法故事分享会活动,本次活动有100名同学参加。
本次活动中同学们可以根据已发生的真实宪法事件,分析其中的法律条例,并表达自己的见解,分享了自己对宪法的认识。2022级新葡京娱乐城官网
中药学类一班赵爽凡同学的作品《劳荣枝案》,以简练流畅的文字叙述了真实案件,同时详读《中华人民共和国刑法》并列举其与本案相关的法律条例,最后表达了对法律的敬畏之心,立志要做一名知法、懂法、守法的好公民。
本次活动不仅在同学们心中树立了宪法权威,使大家能够切实地认识到宪法的重要性,让大家感受到宪法不只是法律条文,而是有温度的、美好的,增强了同学们运用宪法保护自我的意识,当自身的合法权益受到侵犯时,法律是我们最有力的武器!
(编辑 姚湘;审核 邢瑶)